渝民〔2020〕229号
重庆市民政局
关于做好“川渝通办”养老机构
登记备案服务事项的通知
各区县(自治县)民政局,两江新区社会保障局、重庆高新区公共服务局、万盛经开区民政局:
为贯彻落实《成渝地区双城经济圈建设纲要》,唱好“双城记”,建好“经济圈”,推动两地一体化发展,服务好两地民生。按照四川省人民政府办公厅和重庆市人民政府办公厅《关于印发川渝通办事项清单(第一批)的通知》(川办发〔2020〕67号)工作要求,经与四川省民政厅共同研究制定《川渝两地养老机构设立备案办事指南》,并结合我市“渝快办”政务服务平台功能制作网上流程参考模板,现印发给你们,请结合实际认真贯彻执行,在2020年12月31日前实现线上“全网通办”、线下“异地可办”。
附件:1.川渝两地养老机构设立备案办事指南
2.流程配置参考模板
重庆市民政局
2020年12月9日
(联系人:周智渊,联系电话:13658394043,88563098)
附件1
川渝两地养老机构设立备案办事指南
一、受理范围
1.新登记设立的养老机构;
2.具备法人资格的医疗机构设立的养老机构;
3.原许可到期,需备案的养老机构;
4.需要法人、场所权属、养老床位数量、服务设施面积等事项变更的养老机构。
二、备案依据
1.《中华人民共和国老年人权益保障法》(2018年修正本)
2.《民政部关于贯彻落实新修改的〈中华人民共和国老年人权益保障法〉的通知》(民函〔2019〕1号)
3.《养老机构管理办法》(民政部令第66号)
三、实施机关
按照备案管理权限,实施机关为县(市、区)级以上民政部门。
四、备案流程
(一)线下办理流程
1.备案申请。举办人在收住老年人后10个工作日以内,向机构所在县(市、区)级以上民政部门提出备案申请,可通过机构所在地民政部门办事窗口或川渝其他地区民政部门办事窗口提交申请材料;申请材料详见《备案申请材料清单一览表》。
2.备案受理。接件受理人员核验申请材料,当场作出受理决定,并在线上录入申请信息;对于提交的材料信息不全的,接件受理人员应当场一次性告知举办人应补全的材料。
3.资料审查。受理后,审查人员对材料进行审查,在7个工作日内作出备案答复。如属于异地办理,需机构所在地相关部门核实的,接件受理民政部门将机构申请备案情况和申请审查事项通过邮寄或线上渠道转交机构所在地民政部门。
4.备案回执。符合备案申请资格,并材料齐全、格式规范、符合法定形式的,备案民政部门出具《设置养老机构备案回执》(《养老机构变更回执》)及《养老机构基本条件告知书》。如属于异地办理,受理民政部门将备案材料转交机构所在地民政部门,由机构所在地民政部门出具回执凭证。
5.领取结果。申请人按约定的方式到申请的民政部门、机构所在地民政部门自取或以邮寄的方式获取《设置养老机构备案回执》(《养老机构变更回执》)及《养老机构基本条件告知书》。
6.现场检查。按照属地管理原则,备案民政部门应当自备案之日起20个工作日以内进行现场检查,并核实备案信息。
(二)线上办理流程
1.备案申请。举办人在收住老年人后10个工作日以内,通过“渝快办”或“天府通”川渝通办专区办理备案申请业务,根据线上要求填写基本情况,上传备案申请材料;申请材料详见《备案申请材料清单一览表》。
2.备案受理。网上提交的备案申请自动转至养老机构所在地民政部门;民政部门核验申请材料,对于相关材料不符合要求的,联系举办人并一次性告知应补全的材料。
3.资料审查。受理后,审查人员对材料进行审查,在7个工作日内作出备案答复。
4.备案回执。符合备案申请资格,并材料齐全、格式规范、符合法定形式的,民政部门出具《设置养老机构备案回执》(《养老机构变更回执》)及《养老机构基本条件告知书》。
5.领取结果。申请人按约定的方式到机构所在地民政部门自取或以邮寄的方式获取《设置养老机构备案回执》(《养老机构变更回执》)及《养老机构基本条件告知书》。
6.现场检查。按照属地管理原则,民政部门应当自备案之日起20个工作日以内进行现场检查,并核实备案信息。
五、申请材料
1.根据备案机构实际情况填报《设置养老机构备案书》或《养老机构变更备案书》;
2.根据要求提交《养老机构备案承诺书》;
3. 根据备案机构性质提交相应的《民办非企业单位登记证书》(副本)复印件、营业执照(副本)复印件或《事业单位法人证书》(副本)复印件;
4.根据备案机构实际情况提交自有服务场所的房屋所有权证或不动产权证(如为租赁,提供房屋租赁合同)、住建部门出具的验收合格意见或备案资料、环评报告或备案资料以及机构建筑竣工图片;
5.备案申请材料清单,详见下表。
备案申请材料清单一览表
|
材料名称 |
要求 |
线下办理 |
线上办理 | |
|
原件份数 (份) |
复印件 份数(份) |
扫描件 (份) | ||
|
《设置养老机构备案书》或《养老机构变更备案书》 |
盖公章 |
2 |
0 |
1 |
|
《养老机构备案承诺书》 |
盖公章 |
2 |
0 |
1 |
|
《民办非企业单位登记证书》 |
副本、盖公章 |
0 |
2 |
1 |
|
营业执照 |
副本、盖公章 |
0 |
2 |
1 |
|
《事业单位法人证书》 |
副本、盖公章 |
0 |
2 |
1 |
|
如是自有房屋,需提供服务场所的房屋产权证或不动产权证;如是租赁,需提供租赁房屋房屋产权证(或不动产权证)和房屋租赁合同 |
盖公章 |
0 |
2 |
1 |
|
住建部门出具的验收合格意见或备案资料 |
盖公章 |
0 |
2 |
1 |
|
环评报告或备案资料 |
盖公章 |
0 |
2 |
1 |
|
机构建筑竣工图片(包括建筑外立面和房屋内部场景) |
|
0 |
10 (盖公章) |
电子版 |
六、办理时限
|
申请时限 |
养老机构在收住老年人后10个工作日内 | ||
|
受理时限 |
0个工作日 |
受理时限说明 |
自接到申请当场作出受理或不予受理决定。 |
|
法定办理时限 |
7个工作日 |
法定办理时限说明 |
7个工作日。 |
|
法定现场 检查时限 |
20个工作日 |
法定办理时限说明 |
20个工作日。 |
七、备案收费
不收费。
八、联系方式
(一)登记工作联系电话
四川省政务服务和资源交易服务中心民政厅窗口:(028)86956822;
四川省政务服务和资源交易服务中心市场监管局窗口:(028)86952556;
重庆市市场监管局办事大厅:(023)63717359;
重庆市民政局审批大厅:(023)89188030。
(二)备案登记工作联系电话
四川省民政厅养老服务处:(028)84423068;
重庆市民政局养老服务处:(023)89188327。
(三)网上办事大厅
四川政务服务网:www.sczwfw.gov.cn
四川省市场监管局:http://scjgj.sc.gov.cn
四川省民政厅:http://mzt.sc.gov.cn
重庆市政务服务网:http://zwykb.cq.gov.cn
重庆市市场监管局:http://scjgj.cq.gov.cn
重庆市民政局:http://mzj.cq.gov.cn
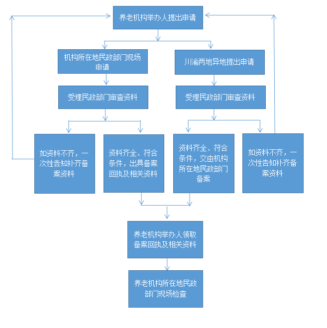
附件:1.川渝两地养老机构备案流程图
2.设置养老机构备案书
3.设置养老机构备案回执
4.养老机构基本条件告知书
5.备案承诺书
6.养老机构变更备案书
7.养老机构变更备案回执
附件1-1
川渝两地养老机构备案流程图
(线下办理)

川渝两地养老机构备案流程图
(线上办理)

附件1-2
设置养老机构备案书
民政局:
经我单位研究决定,设置一所养老机构,该养老机构备案信息如下:
1.名称:
2.地址:
3.法人登记机关:
4.统一社会信用代码:
5.法定代表人(主要负责人):
6.法定代表人身份号码:
7.服务范围:
8.服务场所性质:自有/租赁
9.养老床位数量:
10.服务设施占地面积:建筑面积:
11.联系人:
12.手机号码:邮箱:
请予以备案。
备案单位:(章)
年 月 日
附件1-3
设置养老机构备案回执
: 备案编号:
年月日报我局的《设置养老机构备案书》及有关材料收到并予以备案。
备案项目如下:
1.名称:
2.地址:
3.统一社会信用代码:
4.服务范围:
5.养老床位数量:
6.服务场所性质:自有/租赁
民政局(章)
年 月 日
附件1-4
养老机构基本条件告知书
养老机构应当根据《中华人民共和国老年人权益保障法》和《养老机构管理办法》的要求,按照属地原则,向相关民政部门登记备案,接受民政等部门的监督管理,并按照法律法规、标准规范、管理规定等开展服务活动。养老机构基本条件如下:
1.应当符合《中华人民共和国建筑法》《中华人民共和国消防法》《无障碍环境建设条例》等法律法规,以及《老年人照料设施建筑设计标准》(住房城乡建设部公告2018年第36号)、《建筑设计防火规范》(住房城乡建设部公告2018年第35号)等国家标准或者行业标准规定的安全生产条件,并符合环境影响评价分类管理要求。依照《中华人民共和国安全生产法》第17条规定,不具备安全生产条件的,不得从事经营服务活动。
2.应当符合和遵照《养老机构管理办法》对备案管理、服务规范、运营管理和监督检查等规定。
3.养老服务应当符合《中华人民共和国老年人权益保障法》《养老机构管理办法》《养老机构服务质量基本规范》以及《养老机构服务安全基本规范》等相关要求。
4.开展餐饮服务的,应当符合现行的《中华人民共和国食品安全法》《食品经营许可管理办法》等法律法规,并符相应食品安全标准。
5.开展医疗卫生服务的,应当符合现行的《医疗机构管理条例》《医疗机构管理条例实施细则》等法规规章。以及养老机构内设医务室、护理站等设置标准。
6.法律法规规定的其他条件。
附件1-5
养老机构备案承诺书
本单位承诺如实填报的备案信息,并将按照相关法律法规的要求,及时、准确报送后续重大事项变更信息。
承诺已了解养老机构管理相关法律法规和标准规范,承诺设置的养老机构符合《养老机构基本条件告知书》载明的要求。
承诺按照诚实信用、安全规范、以人为本的原则和相关国家和行业标准开展养老服务,不以养老机构名义从事欺老虐老、不正当关联交易、非法集资等损害老年人合法权益和公平竞争市场秩序的行为。
承诺不利用养老机构的设施场地开展与养老服务无关的活动,不改变机构的养老服务性质。
承诺主动接受并配合民政部门和其他有关部门的指导、监督和管理。
承诺不属实,或者违反上述承诺的,依法承担相应法律责任。
备案单位:(章)
法定代表人(主要负责人)签字:
年 月 日
附件1-6
养老机构变更备案书
民政局:
我单位有关事项发生变更,该养老机构变更备案信息如下:
变更事项:
变更前:
变更后:
请予以备案。
联系人:
联系方式:
备案单位: (章)
年 月 日
附件1-7
养老机构变更备案回执
: 变更备案编号:
年 月 日报我局的《养老机构变更备案书》收到并已备案。
变更事项如下:
民政局(章)
年 月 日
附件2
流程配置参考模板
基本资料
事项属性
服务类型建议设立工商法人、民办非企业法人、事业单位法人
业务表单
填报人姓名、身份证号码、联系电话、备案机构法人代表、备案机构类型、注册资金、投资金额、建设面积、床位数量、住址、业务范围
二、流程配置
按实际办理步骤填写,可以是填写具体的经办人,也可以是岗位名称。
序号
步骤名称
人员/岗位名称
1
受理
审批岗
2
初审
业务负责人
3
审批
分管领导
4
公示
审批岗
三、其他建议
建议在法定7个工作日办理时限上合理足额分配。




