传染病及突发公共卫生事件报告和处理
一、服务对象
辖区内服务人口。
二、服务内容
(一)传染病疫情和突发公共卫生事件风险管理
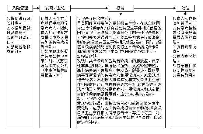
在疾病预防控制机构和其他专业机构指导下,乡镇卫生院、村卫生室和社区卫生服务中心(站)协助开展传染病疫情和突发公共卫生事件风险排查、收集和提供风险信息,参与风险评估和应急预案制(修)订。突发公共卫生事件是指突然发生,造成或者可能造成社会公众健康严重损害的重大传染病疫情、群体性不明原因疾病、重大食物和职业中毒以及其他严重影响公众健康的事件。
(二)传染病和突发公共卫生事件的发现、登记
乡镇卫生院、村卫生室和社区卫生服务中心(站)应规范填写分诊记录、门诊日志、入/出院登记本、X线检查和实验室检测结果登记本或由电子病历、电子健康档案自动生成规范的分诊记录、门诊日志、入/出院登记、检测检验和放射登记。首诊医生在诊疗过程中发现传染病病人及疑似病人后,按要求填写《中华人民共和国传染病报告卡》或通过电子病历、电子健康档案自动抽取符合交换文档标准的电子传染病报告卡;如发现或怀疑为突发公共卫生事件时,按要求填写《突发公共卫生事件相关信息报告卡》。
(三)传染病和突发公共卫生事件相关信息报告
1.报告程序与方式。具备网络直报条件的机构,在规定时间内进行传染病和/或突发公共卫生事件相关信息的网络直报;不具备网络直报条件的,按相关要求通过电话、传真等方式进行报告,同时向辖区县级疾病预防控制机构报送《传染病报告卡》和/或《突发公共卫生事件相关信息报告卡》。
2.报告时限。发现甲类传染病和乙类传染病中的肺炭疽、传染性非典型肺炎、埃博拉出血热、人感染禽流感、寨卡病毒病、黄热病、拉沙热、裂谷热、西尼罗病毒等新发输入传染病人和疑似病人,或发现其他传染病、不明原因疾病暴发和突发公共卫生事件相关信息时,应按有关要求于2小时内报告。发现其他乙、丙类传染病病人、疑似病人和规定报告的传染病病原携带者,应于24小时内报告。
3.订正报告和补报。发现报告错误,或报告病例转归或诊断情况发生变化时,应及时对《传染病报告卡》和/或《突发公共卫生事件相关信息报告卡》等进行订正;对漏报的传染病病例和突发公共卫生事件,应及时进行补报。
(四)传染病和突发公共卫生事件的处理
1.病人医疗救治和管理。按照有关规范要求,对传染病病人、疑似病人采取隔离、医学观察等措施,对突发公共卫生事件伤者进行急救,及时转诊,书写医学记录及其他有关资料并妥善保管,尤其是要按规定做好个人防护和感染控制,严防疫情传播。
2.传染病密切接触者和健康危害暴露人员的管理。协助开展传染病接触者或其他健康危害暴露人员的追踪、查找,对集中或居家医学观察者提供必要的基本医疗和预防服务。
3.流行病学调查。协助对本辖区病人、疑似病人和突发公共卫生事件开展流行病学调查,收集和提供病人、密切接触者、其他健康危害暴露人员的相关信息。
4.疫点疫区处理。做好医疗机构内现场控制、消毒隔离、个人防护、医疗垃圾和污水的处理工作。协助对被污染的场所进行卫生处理,开展杀虫、灭鼠等工作。
5.应急接种和预防性服药。协助开展应急接种、预防性服药、应急药品和防护用品分发等工作,并提供指导。
6.宣传教育。根据辖区传染病和突发公共卫生事件的性质和特点,开展相关知识技能和法律法规的宣传教育。
(五)协助上级专业防治机构做好结核病和艾滋病患者的宣传、指导服务以及非住院病人的治疗管理工作,相关技术要求参照有关规定。
三、服务流程

四、服务要求
(一)镇(中心)卫生院、村卫生室和街道社区卫生服务中心应按照《中华人民共和国传染病防治法》、《突发公共卫生事件应急条例》、《国家突发公共卫生事件应急预案》等法律法规要求,建立健全传染病和突发公共卫生事件报告管理制度,协助开展传染病和突发公共卫生事件的报告和处置。
(二)镇(中心)卫生院、村卫生室和街道社区卫生服务中心要配备专(兼)职人员负责传染病疫情及突发公共卫生报告管理工作,定期对工作人员进行相关知识和技能的培训。
(三)镇(中心)卫生院、村卫生室和街道社区卫生服务中心要做好相关服务记录,《传染病报告卡》和《突发公共卫生事件相关信息报告卡》应至少保留3年。
五、法律法规和政策文件
《中华人民共和国基本医疗卫生与健康促进法》
《国家基本公共卫生服务规范(第三版)》(国卫基层发〔2017〕13号)
《关于做好2019年基本公共卫生服务项目工作的通知》(国卫基层发〔2019〕52号)
六、服务机构信息
辖区内各镇(中心)卫生院、街道社区卫生服务中心等项目实施机构。
|
序号 |
单位名称 |
单位地址 |
|
1 |
铜梁区巴川街道社区卫生服务中心 |
铜梁区巴川镇营盘路364号 |
|
2 |
铜梁区东城街道社区卫生服务中心 |
铜梁区东城街道铜合大道122号 |
|
3 |
铜梁区南城街道社区卫生服务中心 |
铜梁区巴川街道建设路40号 |
|
4 |
铜梁区蒲吕街道社区卫生服务中心 |
铜梁区蒲吕街道大坪社区十组 |
|
5 |
铜梁区旧县街道社区卫生服务中心 |
铜梁区旧县街道向阳街35号 |
|
6 |
铜梁区虎峰镇中心卫生院 |
铜梁区虎峰镇虎天街5号 |
|
7 |
铜梁区平滩镇中心卫生院 |
铜梁区平滩镇东街134号 |
|
8 |
铜梁区大庙镇中心卫生院 |
铜梁区大庙镇向阳街26号 |
|
9 |
铜梁区永嘉镇中心卫生院 |
铜梁区永嘉镇泰康街38号 |
|
10 |
铜梁区安居镇中心卫生院 |
铜梁区安居镇兴隆街111号 |
|
11 |
铜梁区少云镇中心卫生院 |
铜梁区少云镇新正街77号 |
|
12 |
铜梁区精神卫生中心 |
铜梁区侣俸镇南南路351号 |
|
13 |
铜梁区土桥镇卫生院 |
铜梁区土桥镇土桥路133号 |
|
14 |
铜梁区石鱼镇卫生院 |
铜梁区石鱼镇兴红村11组 |
|
15 |
铜梁区围龙镇卫生院 |
铜梁区围龙镇腾龙街道70号 |
|
16 |
铜梁区福果镇卫生院 |
铜梁区福果镇福兴路250号 |
|
17 |
铜梁区西河镇卫生院 |
铜梁区西河镇长兴街169号 |
|
18 |
铜梁区二坪镇卫生院 |
铜梁区二坪镇兴龙街62号 |
|
19 |
铜梁区华兴镇卫生院 |
铜梁区华兴镇文卫街16号 |
|
20 |
铜梁区安溪镇卫生院 |
铜梁区安溪镇顺河街64号 |
|
21 |
铜梁区太平镇卫生院 |
铜梁区太平镇太平路13号 |
|
22 |
铜梁区维新镇卫生院 |
铜梁区维新镇新正街164号 |
|
23 |
铜梁区高楼镇卫生院 |
铜梁区高楼镇石油路6号 |
|
24 |
铜梁区小林镇卫生院 |
铜梁区小林镇正街2号 |
|
25 |
铜梁区水口镇卫生院 |
铜梁区水口镇清泉街24号 |
|
26 |
铜梁区双山镇卫生院 |
铜梁区双山镇建设路42号 |
|
27 |
铜梁区庆隆镇卫生院 |
|
|
28 |
铜梁区白羊镇卫生院 |
铜梁区白羊镇金羊社区86号 |
七、举报投诉电话以及网上投诉渠道
区卫生健康委举报投诉电话:45695060、45695063。
区卫生健康委网上投诉渠道:http://www.cqstl.gov.cn
