铜卫〔2023〕113号
重庆市铜梁区卫生健康委员会
重庆市铜梁区妇女联合会
关于印发重庆市铜梁区2024年妇女“两癌”免费检查及救助项目实施方案的通知
各镇(街道)民政和社会事务办公室(卫生健康办),各镇(街道)妇联,各医疗卫生单位:
现将《重庆市铜梁区2024年妇女“两癌”免费检查及救助项目实施方案》印发给你们,请认真组织实施。
重庆市铜梁区卫生健康委员会 重庆市铜梁区妇女联合会
2023年12月19日
重庆市铜梁区2024年妇女“两癌”免费检查及
救助项目实施方案
为落实国家和市委、市政府决策部署,提高妇女宫颈癌和乳腺癌(以下简称“两癌”)的早诊早治率,降低死亡率,按照《加速消除宫颈癌行动计划(2023—2030年)》要求,2024年我区将继续实施妇女“两癌”检查及救助项目,结合我区实际,特制定本实施方案。
一、主要目标任务
(一)总目标。为全区35-64周岁城乡妇女提供“两癌”免费检查,逐步提高“两癌”检查目标人群覆盖率。普及“两癌”防治知识,增强妇女自我保健意识和技能,降低死亡率,改善城乡妇女健康状况。完善妇女“两癌”防治工作机制,探索适宜服务模式,提高妇女“两癌”早诊早治率。
(二)具体目标
1.完成35-64周岁妇女宫颈癌检查和乳腺癌免费检查各13000名(具体任务数见附件1);
2.宫颈癌早诊率达到90%以上,乳腺癌早诊率达到70%以上,对检查异常/可疑病例的随访管理率达95%以上;
3.宫颈癌阴道镜结果符合率达80%以上;
4.医疗保健人员的技术水平和服务质量进一步提高,承担“两癌”检查人员培训覆盖率达98%以上,负责“两癌”工作的人员业务培训参与率达100%;
5.逐步提高妇女自我保健意识,妇女“两癌”防治知识和政策宣传知晓率达80%以上;
6.精准实施救助工作,符合条件的受助患者准确率达100%。
二、项目实施对象和范围
(一)目标人群为35-64周岁城乡妇女(财政供养人员除外),优先保障城乡低收入妇女享受免费检查服务。
(二)为规范目标人群,提升癌及癌前病变检出率,按照一个周期内(3年)不重复检查及“两癌”免费检查全覆盖的原则,覆盖铜梁辖区内所有镇(街道)。救助对象为民政、乡村振兴等部门认定的低保对象、特困人员、易返贫致贫人口、支出型困难人口(指因病因灾因意外事故等刚性支出较大或收入大幅缩减导致基本生活出现严重困难人口),且经有诊断资质的医疗机构确诊、患有宫颈浸润癌IIB以上或乳腺浸润癌的城乡低收入妇女。
三、项目实施时间
初筛时间从2024年1月2日起至2024年6月30日止,阳性检查时间从2024年1月2日起至11月30日止。
任务完成情况以重庆市妇幼健康信息管理系统录入的结案数据为准。
四、补助救助标准
(一)检查补助标准。宫颈癌检查项目人均补助49元,乳腺癌检查项目人均补助79.6元。将组织病理学检查纳入补助内容(妇女“两癌”检查项目内容及成本测算表见附件2,测算表仅供参考)。
(二)救助标准。全国妇联中央专项彩票公益金救助标准为每人一次性救助10000元,区级救助标准为每人一次性救助5000元,同一对象不得重复申领。
五、项目内容
(一)宫颈癌检查项目
1.妇科检查。包括询问病史、外阴及阴道检查、盆腔检查及阴道分泌物检查。
2.宫颈细胞学检查。全部采用宫颈脱落细胞学检查(TCT),包括取材(拭子刷取宫颈表面及宫颈内约1.5厘米范围的脱落细胞)、固定及阅片,子宫颈/阴道细胞学TBS (The Bethesda System)报告系统对宫颈细胞进行评价。
3.阴道镜检查。对宫颈细胞学检查结果异常或可疑者以及肉眼检查异常者进行阴道镜检查。
4.组织病理学检查。对阴道镜检查结果异常或可疑者进行组织病理学检查。
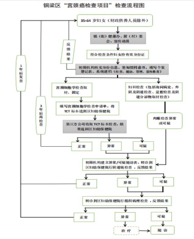
检查流程如下:检查目标人群(排除财政供养人员、系统查重)→建档→填写相关表册→妇科检查和白带常规及宫颈TCT检查→肉眼观察异常或TCT异常者行阴道镜检查→按需行病理检查→可疑或确诊患者进行追访。(宫颈癌检查流程图详见附件4)。
(二)乳腺癌检查项目
1.乳腺临床检查和乳腺彩超检查。对妇女进行乳腺视诊、触诊和乳腺彩超检查,乳腺彩超检查结果采用乳腺影像报告和数据系统(以下简称BI-RADS分类)进行评估。乳腺彩超检查BI-RADS分类结果为1类或2类者,原则上每2-3年检查一次;结果为0类或3类者,进行乳腺X线检查;结果为4类或5类者,进行活检及组织病理学检查。
2.乳腺钼靶X线检查。对乳腺彩超检查可疑者(BI-RADS分级0级以及3级)进行乳腺钼靶X线检查(采用乳腺X线BI-RADS分级评估报告系统)。乳腺X线检查BI-RADS分类结果为1类或2类者,遵医嘱定期复查;结果为0类或3类者,由专科医生综合评估后进行短期随访、活检及组织病理学检查或其他检查;结果为4类或5类者,进行活检及组织病理学检查。
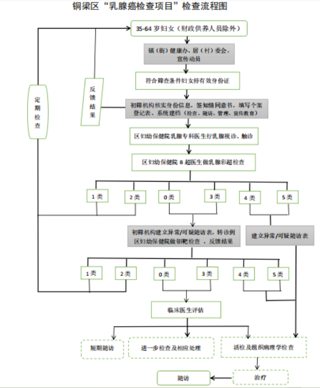
检查流程如下:检查目标人群(排除财政供养人员、系统查重)→建档→填写相关表册→乳腺视诊、触诊→乳腺彩超检查→彩超0、3级转诊钼靶X线检查→彩超4、5级或钼靶4、5级(钼靶0、3级根据医生评估)转诊病理检查→可疑或确诊患者进行追访。(乳腺癌检查流程图详见附件5)。
(三)项目培训安排
1.培训对象。项目实施单位相关管理人员和专业技术人员。
2.培训方式。采取分级培训,理论与实际操作相结合的方式。由区卫生健康委组织开展全区“两癌”专题培训,项目实施单位和组织单位按照区级要求,及时开展二级培训,必要时可派相关人员到上级医院学习,保证项目质量需要。
3.培训内容。培训工作由区卫生健康委统筹,区妇幼保健院承办,对项目实施方案、技术要求、质量控制、信息管理等内容进行培训。
六、项目组织实施
(一)组织机构
成立铜梁区“两癌”免费检查工作领导小组,由区卫生健康委主要领导任组长,区卫生健康委、区妇联分管领导任副组长。成立技术专家小组,由区级医疗机构妇科、超声科、乳腺科及检验科等相关专业技术人员组成(具体名单见附件3)。
(二)职责分工
1.区卫生健康委。负责妇女“两癌”免费检查工作的组织协调和综合监督,负责制定实施方案、项目工作相关管理制度等;确定“两癌”免费检查机构,建立转诊机制;组织成立项目工作机构,具体负责推进项目实施。
2.区妇联。负责宣传动员适龄妇女参与“两癌”免费检查及实施低收入妇女“两癌”救助项目,明确低收入妇女“两癌”救助条件及申报流程,做好患者基础信息摸排、协调相关单位审核、社会公示等救助相关事宜。
3.各镇(街道)和镇(中心)卫生院、街道社区卫生服务中心。负责本辖区“两癌”免费检查项目的组织协调和宣传动员,积极组织符合条件的妇女参检;配合提供检查场地,场地需符合院感防控要求;配合完成可疑阳性病例的随访工作;普及妇女“两癌”预防保健知识,增强妇女是第一健康责任人意识,提升项目知晓度,营造关注妇女健康的良好社会氛围。
4.区妇幼保健院。为项目责任单位,协助制定项目实施方案,做好人员培训、质量控制和信息统计分析等日常工作;按照项目管理要求和检查流程实施“两癌”免费检查,确保在规定时间内高质量完成目标任务及信息管理工作;负责“两癌”初筛阳性病例随访管理,落实宫颈阴道镜及组织病检、乳腺钼靶及组织病检工作,并及时反馈结果,提升妇女两癌检查体验感,提高群众对政府和医疗机构满意度。
(三)“两癌”免费检查工作流程
1.各镇(街道)和镇(中心)卫生院、街道社区卫生服务中心将本辖区任务数具体分配到各村(社区),落实专人进行宣传发动,按照检查时间安排表组织符合条件的妇女参检,优先动员从未参与“两癌”免费检查的妇女参检。各镇(中心)卫生院、街道社区卫生服务中心要加强与区妇幼保健院的对接,确保2024年6月30日前完成全区检查任务。
2.区妇幼保健院组织相关人员,在项目实施期间,携带设施设备每周一至周五前往提前安排好的各镇(街道)组织开展两癌检查。在确认妇女符合检查条件后,完成系统建档、填写相关个案登记表进入检查。宫颈脱落细胞检查TCT标本要求3-5个工作日内出具检验报告。乳腺彩超检查、白带常规现场出具检查结果,及时将结果反馈至受检群众,并限时在7个工作日将个案信息及检验检查结果录入信息系统。建立全区宫颈癌、乳腺癌异常(或可疑)病例随访登记册,落实专人5个工作日内通知到随访对象,以便及早接受进一步检查及治疗,做好跟踪随访记录,将宫颈癌检查高危阳性个案纳入门诊病例管理。区妇幼保健院每月对10名异常/可疑个案进行追踪管理,了解随访中存在的问题和随访结局,提高随访质量和满意度。
3.区人民医院、区中医院落实人员协助区妇幼保健院完成阴道镜、宫颈病理检查及乳腺组织病理检查结果的收集反馈,将检查报告单及时反馈至区妇幼保健院“两癌”项目管理人员。
(四)工作要求
1.加强项目管理,提高检查质量。区妇幼保健院配备专业技术人员和符合要求的检查设备,加强技术培训,制定统一的工作流程和检查标准,详细询问病史,严格执行工作流程和制度,保证检查质量。
2.准确把握目标人群,严禁超范围检查。区卫生健康委在FIS系统、“两癌”系统中筛选目标人群,与相关部门协调筛除财政供养人员后,将名册反馈至各镇(街道)进一步核查。各镇(街道)应积极动员目标人群在规定时间内、持本人身份证到指定的地方接受检查,优先动员从未参与过“两癌”免费检查的人员参检。严格执行一个服务对象在一个检查周期(三年)内只检查一次、财政供养人员不得参与“两癌”免费检查的规定,避免重复检查及违规检查。
3.精心组织目标人群,合理安排检查时间。各镇(街道)负责宣传动员符合条件的适龄妇女接受“两癌”检查,合理安排检查人数,原则上每天检查人数不超过100人(上午和下午可各组织50人)。
4.加强项目信息管理,及时录入上报。落实专人负责信息录入与管理工作,及时将所有受检者信息和初检情况全部录入重庆市妇幼健康信息管理系统——“两癌”子系统,收到检测报告后于7个工作日内完成个案记录及系统录入,信息准确。项目检查影像图文资料均应妥善保存备查,所有辅助检查报告均需分附在个案中。
5.落实追踪随访,加强结果反馈。区妇幼保健院落实专人负责异常/可疑病例随访管理工作,对每个检查环节中出现的异常/可疑病例必须建立随访登记表,详细收集检查人群的基本信息,联系方式准确。并于5个工作日内通知受检对象进一步检查及治疗,在纸质个案资料及异常/可疑病例登记表里详细如实记录跟踪随访情况,掌握每个阳性个案的检查及治疗结果。各镇(街道)民政和社会事务办(卫生健康办)与各镇(中心)卫生院、街道社区卫生服务中心积极配合区妇幼保健院完成随访工作,控制失访率在5%以内。加强上年度“两癌”检查各环节失访病例的追踪随访,做好追访记录。及时将检查结果反馈至受检群众,提高群众的体验感与满意度。
6.规范项目经费管理,提高资金使用效率。规范使用项目资金,对项目经费设置专账,确保账目清楚,专款专用。在区外进一步检查及治疗的对象,将相关检查报告、出院诊断等信息以电子件或纸质件形式及时报送回初筛单位,登记造册,填写补助确诊表,按照阴道镜60元/人、宫颈活检160元/人、乳腺钼靶200元/人进行补助;乳腺超声4、5级或钼靶4、5级及钼靶0、3级经专科医生评估需做组织病检者可凭缴费发票、病检报告单及出院诊断等按500元/人进行补助。
7.建立奖励机制,提高随访成功率。随访病例要求记录详细、信息准确,收集相关检查报告及治疗情况资料归档保存,各环节失访率控制在5%以内。为加强初筛异常/可疑病例管理,做好跟踪随访工作,增强随访人员责任心、积极性,建立奖励机制,提高随访成功率。对成功随访的病例给予5元/例补助,由区卫生健康委统一拨付到随访管理机构。
七、信息报送
(一)信息录入:初筛机构在7个工作日内将检查个案基本信息及各环节检查情况实时完善重庆妇幼健康信息管理系统——“两癌”子系统录入,阴性个案及时系统结案。
(二)年度报表:初筛机构年度统计表于次年1月5日前在重庆妇幼健康信息管理系统——“妇幼直报子系统”统计审核上报;区级项目管理机构于次年1月10日前审核上报。
(三)个案上报:区级项目管理机构于次年1月10日前将所有个案档案在重庆妇幼健康信息管理系统——“两癌子系统”审核上报。
(四)异常/可疑随访表上报:初筛机构于次年2月5日前将异常/可疑病例随访表在重庆妇幼健康信息管理系统——“妇幼直报子系统”审核上报,区级项目管理机构于次年2月10日前审核上报。
八、经费管理
(一)区卫生健康委根据各医疗卫生单位“两癌”免费检查完成数量及督导考核质量进行项目经费核算,并拨付到相关医疗卫生单位。
(二)区妇联负责低收入妇女“两癌”救助项目执行和资金监管责任,协调有关部门摸清本地救助需求,严格按照申报要求确定本地救助对象,确保救助资金及时、足额拨付到救助对象。
九、项目督导和质控
区卫生健康委每半年组织一次“两癌”免费检查机构的信息质控;宫颈细胞学检查(TCT)、阴道镜及组织病理学检查、乳腺钼靶检查每年接受1-2次区级或市级专家质量评估;技术指导小组及项目管理人员不定期线上质控。严格技术标准和工作流程,严格信息管理质量,发现问题及时解决。确保“两癌”检查项目工作责任及目标任务落实,技术质量有保障。
十、加强宣传扩大影响
各镇(街道)和区妇幼保健院要通过微信、电视、广播、网络、APP、健康讲座等方式,开展宣传和健康教育活动,普及“两癌”预防保健知识,增强妇女是第一健康责任人意识,提升项目知晓度。深入挖掘项目中的典型案例,依托典型案例进行广泛宣传,营造关注妇女健康的良好社会氛围。
附件:1.铜梁区2024年“两癌”免费检查项目任务分配及时间安排表
2.铜梁区妇女“两癌”免费检查项目内容及费用
3.铜梁区2024年妇女“两癌”免费检查项目领导小组和技术专家小组成员名单及职责
4.铜梁区“宫颈癌检查项目”检查流程图
5.铜梁区“乳腺癌检查项目”检查流程图
6.重庆市铜梁区妇女乳腺彩超检查异常结果登记表
附件1
铜梁区2024年“两癌”免费检查项目任务分配及时间安排表
|
序号 |
镇(街道) |
宫颈癌任务数 |
乳腺癌任务数 |
检查时间 |
|
1 |
大庙 |
400 |
400 |
1.2-1.5 |
|
2 |
虎峰 |
600 |
600 |
1.8-1.12 |
|
3 |
平滩 |
600 |
600 |
1.15-1.19 |
|
4 |
安居 |
540 |
540 |
1.22-1.26 |
|
5 |
蒲吕 |
600 |
600 |
1.29-2.2 |
|
6 |
旧县 |
610 |
610 |
2.5-2.9 |
|
7 |
侣俸 |
610 |
610 |
2.18-2.23 |
|
8 |
少云 |
460 |
460 |
2.26-3.1 |
|
9 |
永嘉 |
500 |
500 |
3.4-3.8 |
|
10 |
西河 |
280 |
280 |
3.11-3.13 |
|
11 |
安溪 |
150 |
150 |
3.14-3.15 |
|
12 |
华兴 |
220 |
220 |
3.18-3.19 |
|
13 |
围龙 |
350 |
350 |
3.20-3.22 |
|
14 |
福果 |
280 |
280 |
3.25-3.26 |
|
15 |
石鱼 |
300 |
300 |
3.27-3.29 |
|
16 |
庆隆 |
240 |
240 |
4.1-4.2 |
|
17 |
土桥 |
340 |
340 |
4.7-4.9 |
|
18 |
太平 |
350 |
350 |
4.10-4.12 |
|
19 |
白羊 |
220 |
220 |
4.15-4.16 |
|
20 |
水口 |
150 |
150 |
4.17-4.18 |
|
21 |
二坪 |
200 |
200 |
4.19、4.22 |
|
22 |
小林 |
170 |
170 |
4.23-4.24 |
|
23 |
双山 |
170 |
170 |
4.25-4.26 |
|
24 |
维新 |
260 |
260 |
4.28-4.30 |
|
25 |
高楼 |
180 |
180 |
5.6-5.7 |
|
26 |
南城 |
1130 |
1130 |
5.8-5.22(周末及节假日除外) |
|
27 |
巴川 |
1290 |
1290 |
5.23-6.7(周末及节假日除外) |
|
28 |
东城 |
1100 |
1100 |
6.11-6.25(周末及节假日除外) |
|
29 |
区保健院 |
700 |
700 |
|
|
合计 |
13000 |
13000 |
| |
附件2
铜梁区妇女“两癌”免费检查项目内容及费用
|
项目 |
服务单位 |
服务内容 |
金额 |
|
延续宫颈癌 检查 |
区妇幼保健院 |
妇科检查、白带取材及细胞取材 |
5元/人/次 |
|
白带检查(包括BV) |
8元/人/次 | ||
|
信息录入、上报、管理 |
5元/人/次 | ||
|
区妇幼保健院 |
宫颈细胞学检查(TCT) |
18元/人/次 | |
|
区妇幼保健院或补助患者 |
阴道镜检查
|
60元/人/次 | |
|
区妇幼保健院或补助患者 |
组织病理学检查+白带常规 |
168元/人/次 | |
|
乳腺癌检查 |
区妇幼保健院 |
临床乳腺检查 |
5元/人/次 |
|
区妇幼保健院 |
信息录入、上报、管理 |
5元/人/次 | |
|
区妇幼保健院 |
乳腺彩超检查 |
40元/人/次 | |
|
区妇幼保健院 |
乳腺钼靶检查 |
200元/人/次 | |
|
区妇幼保健院或补助患者 |
组织病理学检查 |
500元/人/次 | |
|
宣传、管理 |
区妇幼保健院 |
电视台媒体宣传 |
5.0万元 |
|
个案表3.0万份 |
3.0万元 | ||
|
宣传单4万份 |
1.0万元 | ||
|
转诊单1万份 |
0.4万元 | ||
|
项目管理经费 |
2.6万元 | ||
|
各镇(中心)卫生院、 街道社区卫生服务中心 |
“两癌”免费检查宣传、宣教等 |
20元/人次(以宫颈癌筛查数据核算) | |
|
人员培训 |
区妇幼保健院 |
举办全区“两癌”检查业务培训及到上级短期进修 |
2.0万元 |
|
督导与评价 |
区妇幼保健院 |
组织市、区级专家开展“两癌”免费检查专项工作督导与质量评估 |
2.0万元 |
|
随访补助 |
区妇幼保健院 |
成功完成1例初筛阳性病例随访,资料收集归档,给予5元/例补助 |
1.0万元 |
附件3
铜梁区2024年妇女“两癌”免费检查项目领导小组和技术专家小组成员名单及职责
一、领导小组成员名单及职责
组 长:吴 罡 区卫生健康委党委书记、主任
副组长:亢丽霞 区卫生健康委党委委员、副主任
黄 怡 区妇联党组成员、副主席
成 员:刘 智 区妇幼保健院院长
尹 勇 区妇幼保健院副院长
丁小燕 区妇联妇女发展部部长
王燕辉 区卫生健康委公共卫生与健康促进科副科长
杨声英 区卫生健康委公共卫生与健康促进科工作人员
贾 芳 区妇联妇女发展部干部
肖春丽 区妇幼保健院妇幼健康管理科副科长
领导小组下设办公室,由王燕辉兼任办公室主任,杨声英、肖春丽、贾芳为联络员,具体负责办公室工作。领导小组办公室负责全区“两癌”免费检查工作的组织、协调和统筹安排;制定实施方案、完善工作制度;落实有关经费;确定妇女“两癌”免费检查机构,建立转诊机制;组织成立技术专家小组;对检查工作开展情况进行督导、评估,发现问题及时协调解决;管理相关信息;完成两癌工作总结报告及日常管理工作。
二、技术专家小组成员名单及职责
组 长:姜和兰 区妇幼保健院副院长
成 员:黄志兰 区妇幼保健院妇女保健部主任
刘东涌 区人民医院妇科主任
银庆兰 区中医院妇产科主任
龙其兰 区妇幼保健院妇女保健部副主任
米 波 区人民医院超声科主任
王 科 区中医院超声科主任
王 钏 区妇幼保健院超声科主任
胡良建 区人民医院病理科主任
邱元胜 区中医院病理科主任
张绍伟 区人民医院胸心甲乳外科副主任
李光采 区妇幼保健院乳腺科负责人
李茂森 区人民医院检验科主任
邓修利 区妇幼保健院检验科科长
张光雷 区妇幼保健院影像科钼靶工作人员
黄才丽 区妇幼保健院妇女保健部阴道镜负责人
肖春丽 区妇幼保健院妇幼健康管理科副科长
刘邦英 区妇幼保健院“两癌”检查项目管理人员
技术专家小组设办公室,办公地点设在区妇幼保健院,由黄志兰任办公室主任,刘邦英负责具体工作。负责全区“两癌”工作的技术指导、规范操作流程、复核检查结果、组织技术人员培训、考核,培训资料存档保存。
附件4

附件5
附件6
重庆市铜梁区妇女“两癌”免费检查乳腺彩超检查异常结果登记表
项目单位: 年度
|
检查时间 |
姓名 |
年龄 |
身份证号 |
联系电话 |
彩超结果 |
是否转诊 |
登记医生 |
备注 |
|
|
|
|
|
|
|
|
|
|
|
|
|
|
|
|
|
|
|
|
|
|
|
|
|
|
|
|
|
|
|
|
|
|
|
|
|
|
|
|
|
|
|
|
|
|
|
|
|
|
|
|
|
|
|
|
|
|
|
|
|
|
|
|
|
|
|
|
|
|
|
|
|
|
|
|
|
|
|
|
