铜梁区住院病历复制、查阅服务指南
一、服务对象
患者本人或者其委托代理人,死亡患者法定继承人或者其代理人。
二、服务内容
医疗机构由病案管理科全面负责全院住院病历的复印、复制工作,其他任何部门及个人不得复印、复制患者的病历资料。
(一)病案管理科有专人负责受理复印或者复制病历资料的申请。受理申请时,申请人应提供下列有关证明材料,并对申请材料的形式进行审核:
1.患者本人,提供本人有效身份证明(居民身份证、户口本或者医保卡)。
2.患者代理人,提供患者及其代理人有效身份证明(居民身份证、户口本或者医保卡)。
3.死亡患者近亲属及其代理人,提供死亡患者证明及其近亲属或代理人的有效身份证明(居民身份证、户口本或者医保卡)。
(二)公安、司法、人力资源社会保障、保险以及负责医疗事故技术鉴定的部门,因办理案件、依法实施专业技术鉴定、医疗保险审核或仲裁、商业保险审核等需要,提出审核、查阅或者复制病历资料要求的,经办人员提供以下证明材料后,可以根据需要提供患者部分或全部病历:
1.该行政机关、司法机关、保险或者负责医疗事故技术鉴定部门出具的调取病历的法定证明。
2.经办人本人有效身份证明(居民身份证、户口本或者医保卡)。
3.经办人本人有效工作证明(需与该行政机关、司法机关、保险或者负责医疗事故技术鉴定部门一致)。
保险机构因商业保险审核等需要,提出审核、查阅或者复制病历资料要求的,还应当提供保险合同复印件、患者本人或者其代理人同意的法定证明材料;患者死亡的,应当提供保险合同复印件、死亡患者法定继承人或者其代理人同意的法定证明材料。合同或者法律另有规定的除外。
(三)申请人有权查阅、复制属于病历的全部资料,包括:其病历首页、门(急)诊病历和住院病历中的入院记录、病程记录、出院记录(死亡记录)、体温单、医嘱单、化验单(检验报告)、医学影像检查资料、特殊检查(治疗)同意书、手术同意书、手术及麻醉记录单、病理报告、护理记录等。
(四)病历尚未完成,申请人要求复制病历时,由病区工作人员将已完成病历送至病案管理科先行复制,在医务人员按照规定完成病历后,再对新完成部分进行复制。
(五)复印窗口应在显著位置张贴病案复印的告知说明;复印工作人员要具备窗口服务意识,按时开放和关闭服务窗口,做到态度和蔼、认真解答问题。复印复制件应清晰、完整。
(六)复印采用现场复印和网上预约复印两种方式。复印病案的时间一般为患者出院10个工作日后(两周以后),需在申请人在场的情况下复制,复制的病历资料经申请人和经办人双方确认无误后,加盖医院病历复印专用章,否则无效。
(七)医疗机构病案管理科人员无权修改病案中的任何内容,发现错误或患者要求修改的,必须联系主管医师,待病案完善后,再行复印复制。
(八)医疗机构病案管理科人员不得在未核验身份证明的情况下私自复印复制病案资料。
(九)根据《重庆市物价局、重庆市卫生局关于重新审定病历资料复印(复制)收费标准的通知》(渝价〔2010〕221号)收取工本费。
(十)“渝快办”应用个人健康记录查询流程
1.打开“渝快办”APP,在“搜索框”内输入“家医有约”进行搜索。
2.在服务中选择“家医有约”应用。
3.首次进入需要对应用访问授权和完善个人信息。
4.下滑应用界面至健康服务,点击“报告查询”,进入个人数据查询界面,默认查询时间为最近半年,如果要查询更长时间,在时间处选择“时间范围”。
5.点击每次记录,可查看门诊用药信息、住院信息;照片、CT等检查记录;肝功、肾功、血糖、血脂等检验记录;体检报告等数据。
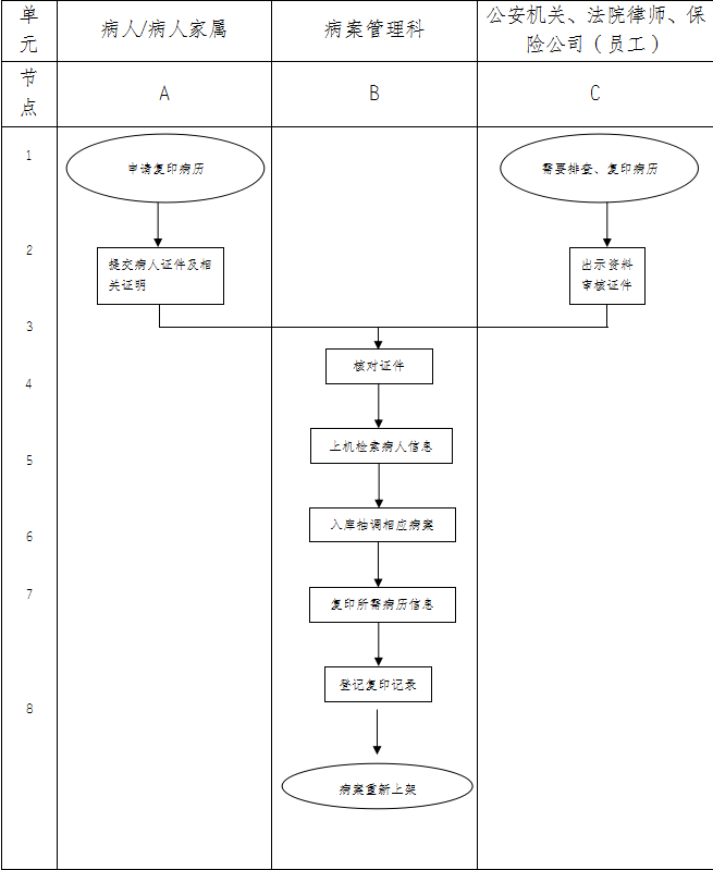
三、服务流程


四、法律法规和政策文件
《医疗机构病历管理规定(2013版)》、《医疗纠纷预防和处理条例》。
五、服务机构信息
辖区内各镇(中心)卫生院、社区卫生服务中心,区妇幼保健院、区人民医院、区中医院、各民营医疗机构等医疗机构。
|
序号 |
单位名称 |
单位地址 |
|
1 |
铜梁区巴川街道社区卫生服务中心 |
铜梁区巴川街道营盘路364号 |
|
2 |
铜梁区东城街道社区卫生服务中心 |
铜梁区东城街道铜合大道122号 |
|
3 |
铜梁区南城街道社区卫生服务中心 |
铜梁区巴川街道建设路40号 |
|
4 |
铜梁区蒲吕街道社区卫生服务中心 |
铜梁区蒲吕街道大坪社区10组 |
|
5 |
铜梁区旧县街道社区卫生服务中心 |
铜梁区旧县街道向阳街35号 |
|
6 |
铜梁区虎峰镇中心卫生院 |
铜梁区虎峰镇虎天街5号 |
|
7 |
铜梁区安居镇中心卫生院 |
铜梁区安居镇兴隆街111号 |
|
8 |
铜梁区侣俸镇中心卫生院 |
铜梁区侣俸镇南南路351号 |
|
9 |
铜梁区大庙镇中心卫生院 |
铜梁区大庙镇向阳街26号 |
|
10 |
铜梁区平滩镇中心卫生院 |
铜梁区平滩镇东街134号 |
|
11 |
铜梁区少云镇中心卫生院 |
铜梁区少云镇新正街77号 |
|
12 |
铜梁区永嘉镇中心卫生院 |
铜梁区永嘉镇泰康街70号 |
|
15 |
铜梁区土桥镇卫生院 |
铜梁区土桥镇土桥路133号 |
|
19 |
铜梁区石鱼镇卫生院 |
铜梁区石鱼镇兴红村11组 |
|
20 |
铜梁区福果镇卫生院 |
铜梁区福果镇福兴路250号 |
|
21 |
铜梁区双山镇卫生院 |
铜梁区双山镇双泉村1组 |
|
13 |
铜梁区小林镇卫生院 |
铜梁区小林镇正街2号 |
|
14 |
铜梁区白羊镇卫生院 |
铜梁区白羊镇金羊社区金羊街86号 |
|
16 |
铜梁区维新镇卫生院 |
铜梁区维新镇新正街164号 |
|
17 |
铜梁区高楼镇卫生院 |
铜梁区高楼镇石油路6号 |
|
18 |
铜梁区二坪镇卫生院 |
铜梁区二坪镇兴龙街62号 |
|
22 |
铜梁区水口镇卫生院 |
铜梁区水口镇清泉街24号 |
|
23 |
铜梁区庆隆镇卫生院 |
铜梁区庆隆镇龙庙街10号 |
|
24 |
铜梁区太平镇卫生院 |
铜梁区太平镇太平路13号 |
|
25 |
铜梁区华兴镇卫生院 |
铜梁区华兴镇文卫街16号 |
|
26 |
铜梁区围龙镇卫生院 |
铜梁区围龙镇腾龙街70号 |
|
27 |
铜梁区西河镇卫生院 |
铜梁区西河镇西西街19号 |
|
28 |
铜梁区安溪镇卫生院 |
铜梁区安溪镇顺河街64号 |
|
29 |
铜梁区人民医院 |
铜梁区东城街道中兴东路528号 |
|
30 |
铜梁区中医院 |
铜梁区南城街道原乡大道2号 |
|
31 |
铜梁区妇幼保健院 |
铜梁区白龙大道398号 |
|
32 |
铜梁区华区医院 |
铜梁区巴川街道办事处铜合路53号 |
|
33 |
铜梁区爱尔眼科医院 |
铜梁区迎春东街271号 |
|
34 |
铜梁区康泽耳鼻喉医院 |
铜梁区龙城大道310号 |
|
35 |
铜梁区玉媛医院 |
铜梁区巴川街道金川大道1号1号楼 |
|
36 |
铜梁区渝大医院 |
铜梁区凤栖路127号 |
|
37 |
铜梁区天恩中西医结合医院 |
铜梁区金龙大道9号 |
|
38 |
铜梁区荣德中西医结合医院 |
铜梁区南城街道办事处淮远古韵南街27号1-2号 |
|
39 |
铜梁区东桥医院 |
铜梁区龙都路66号 |
|
40 |
铜梁区山外山血液透析中心 |
铜梁区巴川街道银柿路47号 |
七、举报投诉电话以及网上投诉渠道
区卫生健康委举报投诉电话:45695539、45695529。
区卫生健康委网上投诉渠道:http://www.cqstl.gov.cn
