无障碍
适老版
重庆市铜梁区卫生健康委员会
您当前的位置:
首页
>
法定主动公开内容
>
监督检查
>
检查依据
[索
引
号]
11500224305232152D/2021-00030
[发文字号]
[主题分类]
卫生
[体裁分类]
行政许可
[发布机构]
铜梁区卫生健康委
[有
效
性]
有效
[成文日期]
2021-02-08
[发布日期]
2021-03-01
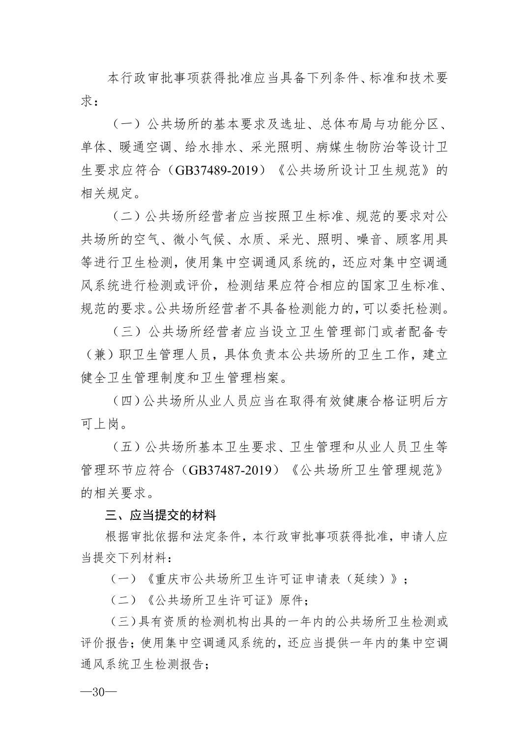
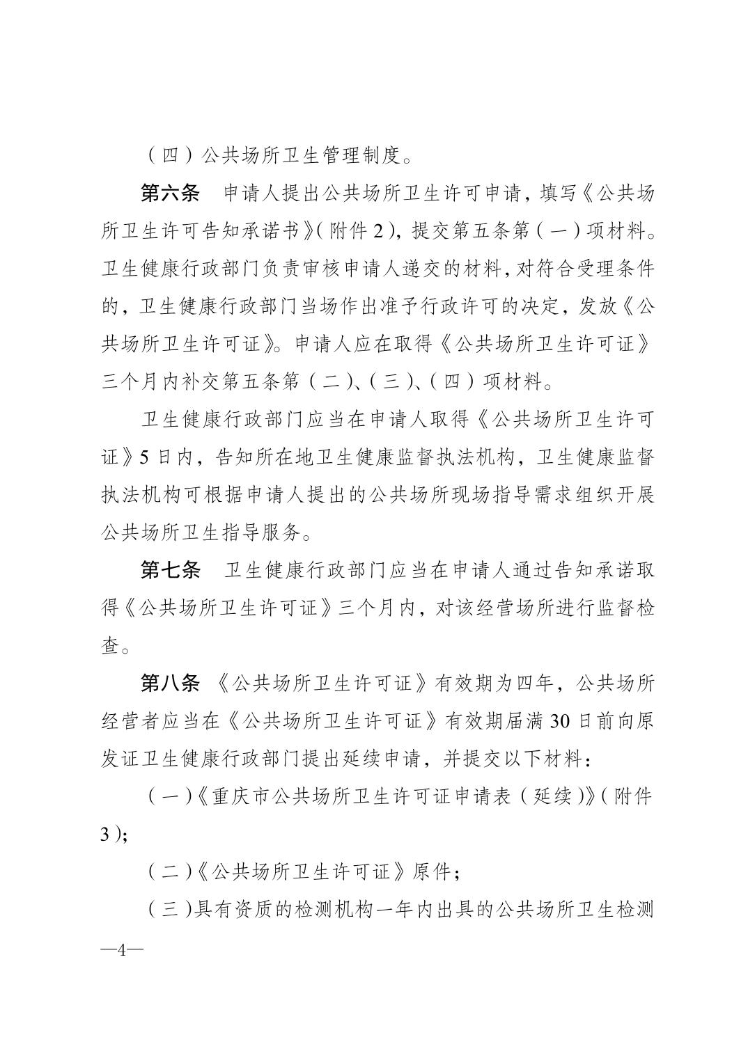
关于印发《重庆市公共场所卫生许可告知承诺管理办法》的通知
分享到:
扫一扫在手机打开当前页
智能问答
政策问答
政策文件
政策解读
便民地图
数字人播报
数智大脑
元宇宙会客厅