无障碍
适老版
重庆市铜梁区林业局
您当前的位置:
首页
>
法定主动公开内容
>
其他法定信息
>
其他信息
[索
引
号]
115002240093345252/2021-00047
[发文字号]
[主题分类]
林业
[体裁分类]
采购与招标
[发布机构]
铜梁区林业局
[有
效
性]
[成文日期]
2021-11-02
[发布日期]
2021-11-02
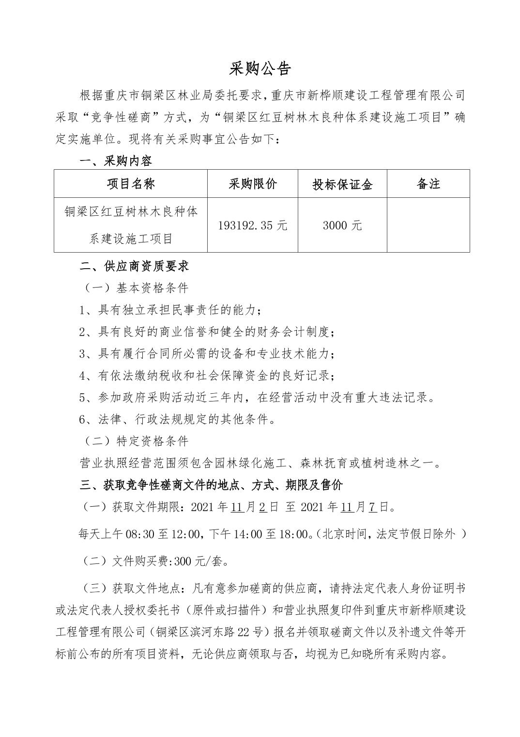
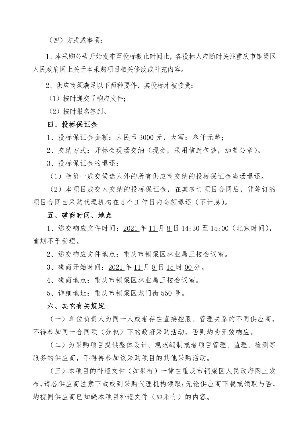
铜梁区红豆树林木良种体系建设施工项目采购公告
采购公告.docx
扫一扫在手机打开当前页
智能问答
政策问答
政策文件
政策解读
便民地图
数字人播报
数智大脑
元宇宙会客厅