无障碍
适老版
重庆市铜梁区城市管理局
您当前的位置:
首页
>
法定主动公开内容
>
其他法定信息
>
其他信息
[索
引
号]
115002244506312644/2020-01656
[发文字号]
[主题分类]
城乡建设(城乡管理)
[体裁分类]
行政处罚
[发布机构]
铜梁区城管局
[有
效
性]
[成文日期]
2020-12-03
[发布日期]
2020-12-03
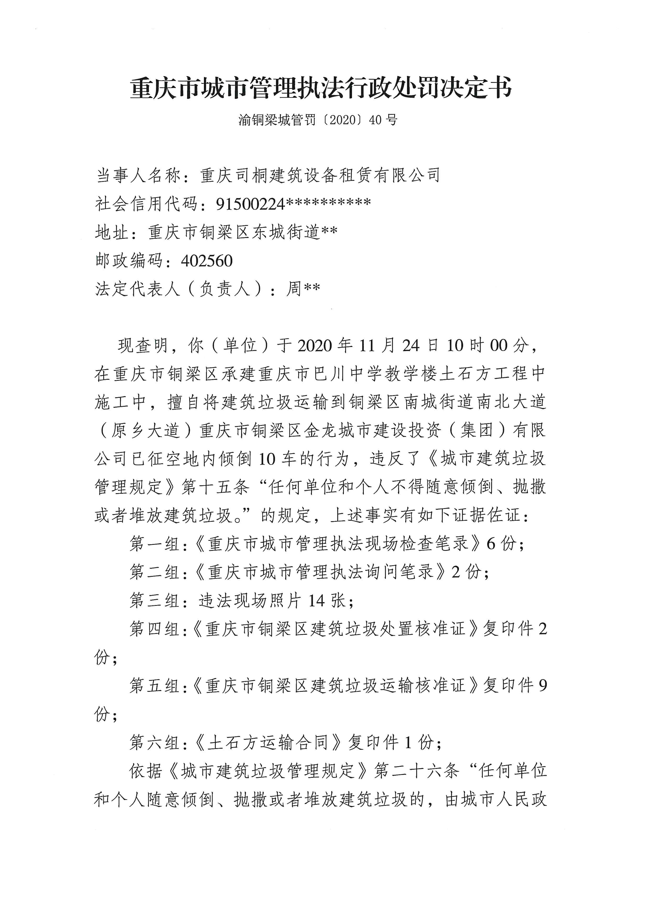
重庆市铜梁区城市管理执法行政处罚公开(渝铜梁城管罚〔2020〕40号)
扫一扫在手机打开当前页
智能问答
政策问答
政策文件
政策解读
便民地图
数字人播报
数智大脑
元宇宙会客厅